Universitatea

ARHEOLOGIA DIN TRANSILVANIA
MEMBRII : REVISTA : ŞANTIERE ARHEOLOGICE : CĂRŢI :CURSURI : FORUM : CĂUTARE

volum apărut în seria:

Simpozion, 13 – 15 MAI 2005, SIBIU / coordonatori volum: Zeno Karl PINTER, Ioan Marian ŢIPLIC, Maria Emilia ŢIPLIC, integrare web: Cosmin SUCIU, ISBN 973-709-158-2 pentru volumul publicat.

Copyright © 2005 Departamentul pentru Relaţii Interetnice pentru prezenta ediţie electronică. Responsabilitatea ştiinţifică a conţinutului textelor revine autorilor. Volum apărut în BIBLIOTHECA SEPTEMCASTRENSIS, XII Sibiu, 2005

GUVERNUL ROMÂNIEI - Departamentul pentru Relaţii Interetnice

ACADEMIA ROMÂNĂ - Institutul de Cercetări Socio-Umane Sibiu
UNIVERSITATEA „LUCIAN BLAGA” DIN SIBIU - Institutul pentru Cercetarea şi Valorificarea Patrimoniului Cultural Transilvănean în Context European

simpozion relatii interetnice in transilvania 2005

CUPRINS

Program Simpozion

Abrevieri Bibliografice

----------------------------

Restaurarea a două fibule şi o lamă de cuţit provenite din săpătura arheologică de la Miercurea Sibiului 

 

Planul 1

Planul 2

Planul 3

Planul 4

Planul 5

Figura 1

Figura 2

Figura 3

Figura 4

Bibliografie

Note Bibliografice

 

Descoperiri gepide la Miercurea Sibiului-Petriş (jud. Sibiu)

Sabin Adrian LUCA, Zeno Karl PINTER,

 Ioan Marian ŢIPLIC, Adrian GEORGESCU,

Dragoş DIACONESCU

 Gepide discoveries from Miercurea Sibiului – Petriş (Sibiu county)

Abstract

The archeological excavation at the Miercurea Sibiului – Petriş begun in 1997 when has been discovered the first graves. Till now are 5 grave discovered, but just two of them are more important, because of them inventory which consist in many pieces from gold, bones and iron. The cemetery it’s similar with some other cemetery from 6th-7th centuries from Bratei, Alba Iulia, Fântânele etc. and because of that we think that is a gepide one, but is not Band typ  cemetery, being more close of Apahida funeral discoveries.  

 

Aşezarea preistorică de la Miercurea Sibiului-Petriş este cunoscută o dată cu apariţia monografiei culturii Petreşti. [1] În această lucrare se aminteşte despre existenţa unor materiale arheologice aparţinând culturilor eneolitice Turdaş şi Petreşti, descoperite întâmplător (1970) în acest punct din hotarul localităţii. [2]

Locuirile preistorice din punctul Petriş se află la aproximativ 500 m est de staţiunea balneară Miercurea Băi şi la 50-80 m nord de şoseaua naţională Sebeş – Sibiu, pe botul unei terase prelungi, înălţată cu aproximativ 4-5 m faţă de nivelul luncii inundabile a pârâului Secaş. Vestigiile arheologice sunt dispersate pe o lungime de aproximativ 300 m de-a lungul terasei, paralel cu lunca inundabilă. Câmpul cu resturi arheologice nu are mai mult de 80-100 m lăţime (Plan 1, stânga sus).

Situl a fost „redescoperit” în primăvara anului 1997. [3] În acest sit există, după efectuarea perieghezelor, materiale arheologice aparţinând fazelor timpurii ale culturii Starčevo-Criş, precum şi altele aparţinând fazelor timpurii a culturii Vinča, epocii eneolitice (Petreşti) şi celei a bronzului neputând face şi alte precizări. În anul 1997 am început cercetarea sistematică a sitului arheologic (planul 2). [4]  

Plan 1. Miercurea Sibiului. Către Miercurea Băi, pe partea din dreapta şoselei, se află situl.

Plan 1. Miercurea Sibiului. Către Miercurea Băi, pe partea din dreapta şoselei, se află situl.

Plan 2. Miercurea Sibiului-Petriş. Ridicarea topografică orto-satelitară a sitului arheologic.

Plan 2. Miercurea Sibiului-Petriş. Ridicarea topografică orto-satelitară a sitului arheologic.

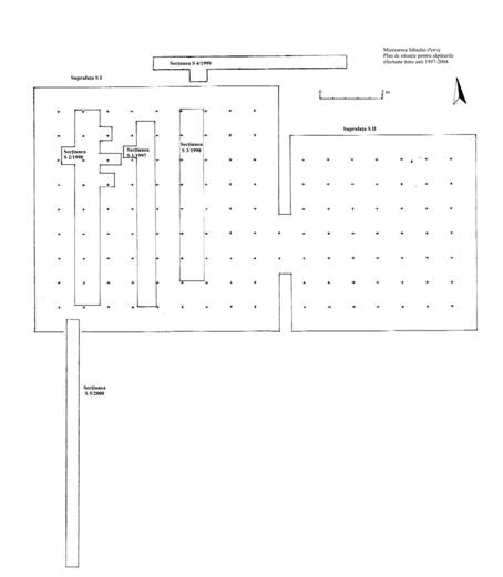
Între anii 1997 şi 2000 s-au executat secţiuni pentru controlarea stratigrafiei aşezărilor preistorice suprapuse şi pentru analizarea principalelor categorii de locuinţe, complexe arheologice şi artefacte specifice sitului. [5] Secţiunile au fost următoarele: S1 / 1997 (20 / 1,5 m), S2-3 / 1998 (16 / 2 m fiecare), S4 / 1999 (16 / 2 m) şi S5 / 2000 (20 / 1 m). S-au descoperit bordeie, locuinţe de suprafaţă, vetre, complexe arheologice adâncite (gropi menajere, şanţuri de fundaţie, gropi de pari şi stâlpi) şi morminte (gepizi, secolul V) (Planul 3).

Planul 3. Dispunerea secţiunilor şi suprafeţelor de cercetare la Miercurea Sibiului-Petriş .

Planul 3. Dispunerea secţiunilor şi suprafeţelor de cercetare la Miercurea Sibiului-Petriş .

 În anul 2001 s-a deschis o suprafaţă de cercetare având 20 / 20 m (S I / 2001-2003). De-a lungul anilor 2001 şi 2002 s-a cercetat nivelul petreştean, reprezentat prin locuinţe de suprafaţă (două structuri de locuire), cel mai nou în stratigrafia orizontală a neoliticului de la Miercurea Sibiului-Petriş. [6] Tot în aceşti ani s-au cercetat şi resturi ale unor locuinţe de suprafaţă aparţinând nivelului vincian vechi (două structuri de locuire). În anul 2003 s-a epuizat şi excavarea complexelor adâncite aparţinând culturii Vinča, faza A (5 locuinţe adâncite de tip bordei, alte gropi cu utilităţi mai puţin cunoscute) şi Starčevo-Criş timpuriu (3 locuinţe adâncite de tip bordei, alte trei gropi).

Din anul 2003 s-a pornit şi prepararea suprafeţei S II (15 / 16 m). Aceasta va fi prelucrată în anii 2004 şi 2005 (Planul 3).

Descoperirile de epocă gepidă aparţin unei necropole plane de inhumaţie şi – poate – unor resturi de locuire.

Planul 4. Miercurea Sibiului-Petriş. Descoperiri gepide. Planul 4. Miercurea Sibiului-Petriş. Descoperiri gepide.

 A. Necropola plană de inhumaţie.

În decursul anilor au fost descoperite resturile a cinci morminte, după cum urmează:

Mormântul M1 / 1997 (Planul 4; 5 stânga – sus).

Acest mormânt a fost descoperit în Secţiunea S1 / 1997 (Planul 3; 4). Groapa în care a fost depus decedatul are o formă dreptunghiulară şi este orientată SSV-NNE. Forma acesteia este dreptunghiulară cu partea de la cap arcuită. Mâinile decedatului sunt dispuse pa lângă corp, iar oasele sunt păstrate foarte prost. Mortul avea privirea spre răsărit şi era îngropat la 1,63 m adâncime. Umplutura gropii mormântului este compactă, galbenă, cu pietriş antrenat din stratul pe care se află depunerea de strat de cultură. Decedatul nu a posedat piese de inventar.

Mormântul M2 / 1999 (Planul 4).

Acest mormânt a fost descoperit în Secţiunea S4 / 1999 (Planul 3; 4). Groapa în care a fost depus decedatul are o formă dreptunghiulară şi este orientată SSV-NNE. Forma acesteia este dreptunghiulară cu partea de la cap arcuită. Mâinile decedatului sunt dispuse pa lângă corp, iar oasele sunt păstrate foarte prost. Mortul avea privirea spre răsărit şi era îngropat la 1,12 m adâncime. Umplutura gropii mormântului este compactă, galbenă, cu mult pietriş antrenat din stratul pe care se află depunerea de strat de cultură. Inventarul mormântului era alcătuit dintr-un piepten din os ornamentat cu linii incizate în val (fig. 1, a-b). Pieptenul este realizat din plăci de corn de cerb prinse între ele cu nituri de bronz sau alamă (la mijloc) şi fier (la margini). În acelaşi mormânt exista şi un cuţit din fier (fig. 1, c).

Fig. 1. Miercurea Sibiului-Petriş. Inventarul mormântului M 2. piepten din os ornamentat cu linii incizate în val

 

 

Fig. 1. Miercurea Sibiului-Petriş. Inventarul mormântului M 2. cuţit din fier

c.

Fig. 1. Miercurea Sibiului-Petriş. Inventarul mormântului M 2.

  Mormântul M3 / 2003 (Planul 4; 5 stânga – mijloc).

Acest mormânt a fost descoperit în Suprafaţa S I / 2000-2003 (Planul 3; 4). Groapa în care a fost depus decedatul are o formă dreptunghiulară şi este orientată SSV-NNE. Forma acesteia este dreptunghiulară cu partea de la cap, dar şi cea de la picioare, arcuită. Mâinile decedatului sunt dispuse pe lângă corp (mâna stângă este uşor dusă spre centura pelviană), iar oasele sunt păstrate relativ prost. Mortul avea privirea spre răsărit şi era îngropat la 2,28 m adâncime.

Groapa în care a fost depus decedatul este săpată într-un bordei vincian timpuriu (B4/2003) care strică în parte – la rândul său – un bordei neolitic timpuriu (B1/1998, 2003). Locul de îngropare a fost ales – fără îndoială – printr-o prospectare prealabilă pentru ca decedatul să poată fi îngropat cât mai adânc pentru evitarea profanării mormântului. Umplutura gropii mormântului este compactă, galbenă, cu mult pietriş antrenat din stratul pe care se află depunerea de strat de cultură. În jurul capului – mai precis în jurul jumătăţii superioare a acestuia – s-a descoperit un strat de cenuşă albă a cărui origine este obscură. Inventarul mormântului este bogat şi constă din mai multe piese de aur, mărgele şi un piepten, după cum urmează (fig. 2):

a) Piese de aur. 1. Mărgele din aur. Aceste sunt în număr de 7 (fig. 2/1a-g) şi erau dispuse în jurul gâtului, ca o salbă. Forma lor este tubulară şi sunt ornamentate cu caneluri. La extremităţi foaia de aur este foarte strânsă. Interiorul mărgelelor este realizat din sticlă. Greutatea acestora este cuprinsă între 0,89 şi 1,10 grame după cum urmează (fig. 2/1a = 1,10 grame; fig. 2/1b = 0,89 grame; fig. 2/1c = 1,00 grame; fig. 2/1d = 0,90 grame; fig. 2/1e = 0,90 grame; fig. 2/1f = 0,89 grame şi fig. 2/1g = 0,90 grame). Aurul este galben, de calitate foarte bună.2. Ac din aur. Piesa este realizată dintr-o sârmă din aur cu vârful ascuţit şi capătul opus acestuia îndoit sub formă rotundă, petrecută (fig. 2/2). Acul a fost descoperit sub ceafa capului decedatului şi are o greutate de 1,77 grame. Aurul este galben, de calitate foarte bună.

b) Mărgele. Mărgelele din piatră (sticlă ?) erau dispuse în jurul gâtului şi în partea superioară a pieptului decedatului. Aceste sunt de trei categorii după formă şi dimensiuni (fig. 2/3a-c). Numeric, 107 piese au dimensiunile 2,6 / 2,4 / 3,4 mm, 6 piese 3,3 / 5,5 / 4,6 mm şi 3 bucăţi 7,2 / 6,8 / 5,7 mm. Culoarea mărgelelor este – de cele mai multe ori – neagră existând, însă, şi unele piese mai deschise la culoare (brune). Acestea par a fi fost cusute pe un material textil.

c) Piepten. Pieptenul este realizat din plăci de corn de cerb prinse între ele cu nituri de bronz sau alamă (la mijloc) şi fier (la margini). Nu este ornamentat şi s-a descoperit la genunchiul din dreapta al decedatului. Se pare că piesa se afla într-o tolbă sau pungă aflată pe coapsa piciorului drept şi nu este ornamentată.

Fig. 2. Miercurea Sibiului-Petriş. Inventarul mormântului M 3

Fig. 2. Miercurea Sibiului-Petriş. Inventarul mormântului M 3 .

Mormântul M4 / 2003 (Planul 4; 5 stânga – jos).

Acest mormânt a fost descoperit în Suprafaţa S I / 2000-2003 (Planul 3; 4). Groapa în care a fost depus decedatul are o formă dreptunghiulară şi este orientată SSV-NNE. Forma acesteia este dreptunghiulară cu partea de la cap arcuită. Mâinile decedatului sunt dispuse pa lângă corp, iar oasele sunt păstrate relativ prost. Mortul avea privirea spre răsărit şi era îngropat la 1,67 m adâncime. Groapa în care a fost depus decedatul este săpată într-un bordei vincian timpuriu (B6/2003). Umplutura gropii mormântului este compactă, galbenă, cu mult pietriş antrenat din stratul pe care se află depunerea de strat de cultură. Locul de îngropare a fost ales – fără îndoială – printr-o prospectare prealabilă pentru ca decedatul să poată fi îngropat cât mai adânc pentru evitarea profanării mormântului. Inventarul mormântului este bogat şi constă din mai multe piese de aur, mărgele şi n piepten, după cum urmează (fig. 3/1-2, 4):

a) Agrafe simple.

Pe pieptul decedatului, către umeri, se aflau cele două agrafe simple (fig. 3/1a-c, 2a-c). Acestea au acul de prindere de îmbrăcăminte realizat din alamă şi corpul pe care sunt prinse cele patru pietre de agat, din argint aurit.

b) Mărgele.

Mărgelele se aflau în zona gâtului şi a părţii superioare a pieptului decedatului fiind prinse – după toate probabilităţile – pe o bucată de pânză.

Aceste sunt de patru categorii după formă şi dimensiuni (fig. 3/4a-d). 218 bucăţi sunt brune şi au dimensiunile 2,2 / 4,2 mm, 117 sunt negre şi au dimensiunile de 1,3 / 4,2 mm şi alte 3 sunt fragmentare şi brune.

Fig. 3. Miercurea Sibiului-Petriş. Inventarul mormintelor M 4-5.

Fig. 3. Miercurea Sibiului-Petriş. Inventarul mormintelor M 4-5.

 Mormântul M5 / 2003 (Planul 4; 5 dreapta).

Groapa reprezintă resturile unui mormânt profanat. Dintr-un motiv necunoscut am descoperit doar un obiect de inventar şi nici o urmă de os uman sau de alte obiecte.

a) Piepten.

Pieptenul este realizat din plăci de corn de cerb prinse între ele cu nituri de bronz sau alamă (la mijloc) şi fier (la margini) (fig. 3/3a-b). Piesa nu este ornamentată.

B. Complexe arheologice rituale.

a) Groapa G4b/2003.

În această groapă s-au descoperit două vase fragmentare (cenuşii, factură fină, pictate cu grafit) şi o râşniţă ruptă în două pe la jumătate realizată din tuf vulcanic (fig. 4). Groapa străpunge bordeiul vincian B4/2003 care distruge, la rândul său, bordeiul neolitic timpuriu B1/1998, 2003. 

Planul 5. Miercurea Sibiului-Petriş. Mormintele M 1, 3-5

Planul 5. Miercurea Sibiului-Petriş. Mormintele M 1, 3-5.

Fig. 4. Miercurea Sibiului-Petriş. Inventarul gropii rituale Gr 4b.

Fig. 4. Miercurea Sibiului-Petriş. Inventarul gropii rituale Gr 4b.

Analogii

Necropola descoperită la Miercurea Sibiului – Petriş se alătură descoperirilor atribuite orizontului germanic târziu din Transilvania de sud. De la descoperirile mormintelor princiare de la Apahida problematica prezenţei unei populaţii germanice târzii a devenit una prioritară pentru mulţi arheologi [7] , dar din păcate majoritatea cercetărilor au fost publicate parţial, fapt ce a generat o slabă cunoaştere a urmelor de materiale aparţinând perioadei sec. V-VI. Recent a fost reluată analiza mormintelor princiare şi a tezaurelor descoperite în partea de nord-vest a Transilvaniei intracarpatice şi în nord-vestul Munţilor Apuseni, punându-se accent pe evidenţierea analogiilor dintre aceste descoperiri şi altele similare din spaţiul regatului franc [8] .

Existenţa unui centru de putere germanic în Transilvania sfârşitului de secol V şi în secolul al VI-lea este una dintre ipotezele ce par să se impună tot mai mult, susţinută fiind de numeroasele descoperiri din ultimii ani, care se alătură unora deja consacrate: Bratei [9] , Moreşti [10] , Alba Iulia [11] , Fântânele [12] etc.

Necropola de la Miercurea Sibiului – Petriş impune o nouă categorie de descoperiri funerare atribuite mediului germanic: necropolele plane de inhumaţie cu inventar compus din piese de aur ce nu îşi găsesc analogii in spaţiul transilvan. Datarea necroolei este însă asigurată de pisele din os – pieptenii bilaterali – ce îşi găsesc bune analogii la Bratei [13] , unde sunt dataţi  la jumătatea a sec. VI şi de cuţitul din fier (fig. 1, c), ce are analogie în inventarul lui M30 din cimitirul de la Bistriţa [14] . Cimitirul de la Bistriţa se datează în a doua parte a secolului al VI-lea şi posibil până la începutul secolului al VII-lea, autorul săpăturilor considerând că este vorba de un grup gepid refugiat după înfrângerea suferită în faţa avarilor în anul 567 [15] . Ceramica descoperită în G4a (fig. 4, 2-3) are analogii puternice la Moreşti, unde este datată în cursul secolului al VI-lea [16] .

Necropola de la Miercurea Sibiului – Petriş se încadrează în orizontul funerar specific germanicilor târzii din Transilvania, datându-se între jumătatea secolului al VI-lea şi primii ani ai secolului al VII-lea. Prezenţa unor piese de inventar din metal preţios, precum şi faptul că mormintele nu au fost braconate, ne-ar putea indica apartenenţa acestei necropole la o comunitate cu un statut social mai ridicat, în comparaţie cu populaţia de pe cursul Secaşului. Cercetările arheologice viitoare vor putea să pună în lumină mai multe date care să întregească tabloul utilizării acestui cimitir şi a apartenenţei comunităţii la „regatul barbar germanic” din Transilvania.

<< TOP >> / Planul 1/ Planul 2/ Planul 3/ Planul 4 / Planul 5 / Figura 1/ Figura 2/ Figura 3/ Figura 4 / Note Bibliografice/ Bibliografie

Restaurarea a două fibule şi o lamă de cuţit provenite din

săpătura arheologică de la Miercurea Sibiului 

Restaurator Dorin BARBU

Analize efectuate în Laboratorul de Restaurare şi Conservare al Muzeului Naţional Brukenthal Sibiu:

-         Analiza macroscopică şi microscopică a obiectelor;

-         Radiografierea obiectelor; Buletin de analiză Nr. 11-13/ 22.04.2005

-         Identificare calitativă a aliajului constitutiv şi

-         Produşi de coroziune; Buletin de analiză Nr. 1611/ 17.03.2005

-         Analiza mineralogică; Buletin de analiză / 15.03.2005   

În urma analizelor efectuate s-a putut stabili natura pieselor, starea lor de conservare, diagnosticul şi metodele optime de restaurare-conservare.

 

Fibula I. Placa fibulei având grosimea variabilă 1-2 mm., turnată dintr-un aliaj de argint, aurită prin placare, are montate în metoda caboşonului 4 granate şlefuite, varietatea pirop, de culoare roz-violacee: trei rotunde în zona lobară şi una în formă de picătură în centru. Placa este prinsă pe acul fibulei cu două nituri din sârmă de cupru, unul în partea superioară între cele trei granate iar al doilea în zona terminală a plăcii. Acul este realizat dintr-un aliaj cupros, lăţit prin batere în zona de prindere cu placa şi întors sub placă. Vârful acului lipseşte.

Placa fibulei prezenta pe partea superioară un strat continuu şi neuniform de produşi mecanici peste un strat de sulfură de argint şi oxid negru de cupru. Partea inferioară şi acul prezentau un strat continuu de produşi mecanici şi produşi de coroziune specifici cuprului: carbonat bazic de cupru în ambele forme- malahit şi azurit. Aceiaşi produşi s-au dezvoltat şi între placă şi acul fibulei ducând la distanţarea acestora până la ruperea niturilor de fixare. Pe amprenta radiografică nu apar fisuri sau străpungeri ale metalului piesei.

 

Fibula II. Deşi tipologic este asemănătoare cu prima, cea de-a doua fibulă prezintă diferenţe majore din punct de vedere constituţional: placa este turnată dintr-un aliaj cupros cu foarte puţin argint în componenţă, mult mai subţire decât prima, 0,7- 1,2 mm., cele trei granate din zona lobară sunt de dimensiuni mult mai reduse decât ale fibulei I.

Piesa prezintă un strat continuu şi neuniform, gros, de produşi mecanici şi produşi de coroziune specifici cuprului: carbonat bazic de cupru în ambele forme- malahit şi azurit. Amprenta radiografică scoate în evidenţă zonele unde produşii de coroziune au străpuns piesa: lângă granatul central, zona nitului superior, două fisuri în zona acului. Stratul de aur s-a păstrat doar parţial.

 

Lamă cuţit. Cele două fragmente de lamă, din aliaj feros, obţinute prin forjare, prezentau un strat continuu şi neuniform, cu negi, de produşi mecanici şi de coroziune specifici fierului: oxid de fier hidratat (rugină) şi oxid fero-feric (magnetită). Amprenta radiografică scoate în evidenţă multitudinea zonelor unde produşii de coroziune au străpuns miezul metalic al pieselor. Piesa trebuie consolidată prin impregnare.

 

Restaurare. Cele două fibule au urmat un tratament asemănător: curăţare chimică în Complexon III 10%, pH=10 combinată cu curăţare mecanică, neutralizare în băi succesive de apă distilată, uscare, degresare cu solvenţi organici- acetonă. În timpul curăţării am desprins acele fibulelor pentru a putea îndepărta produşii de coroziune dintre acestea şi plăci; de asemenea acul fibulei II s-a desprins în trei fragmente, pe urmele fisurilor văzute pe radiografie. Suprafaţa de contact între ace şi plăcile fibulelor fiind mică, am folosit un adeziv cu forţă mare de lipire: Uhu Plus 300. Cele trei fragmente ale acului fibulei II au fost lipite practicând un manşon de răşină peste capetele acestora. Cele două străpungeri ale plăcii fibulei II au fost completate cu răşină epoxidică bicomponentă Araldit Rapid şi integrate cromatic. Peliculizarea de protecţie s-a făcut cu Paraloid B72,  5% în Toluen.

Auritura fibulei I s-a păstrat în procent mare datorită conţinutului ridicat de argint din aliaj, pe când la fibula II produşii de coroziune ai cuprului au îndepărtat în procent de 95% stratul de aur.

Cele două fragmente de cuţit au fost curăţate uşor, mecanic, degresate cu acetonă iar apoi impregnate sub becuri IR cu o răşină epoxidică fluidă, Araldite LY 554+ HY956, odată cu impregnarea realizând şi lipirea celor două fragmente. După polimerizarea răşinii, am îndepărtat surplusul cu ajutorul motorului tehnic suspendat folosind o freză de polipanto. Pentru o protecţie superioară dar şi pentru a schimba aspectul sticlos dat de răşină, am grafitat piesa folosind pulbere de grafit în Aracetal B40L.

Restaurator Dorin BARBU

<< TOP >> / Planul 1/ Planul 2/ Planul 3/ Planul 4 / Planul 5 / Figura 1/ Figura 2/ Figura 3/ Figura 4 / Note Bibliografice/ Bibliografie

NOTE BIBLIOGRAFICE


[1] Paul 1992, p. 141, punct 29 a.

[2] Într-un articol recent Ciută Marius afirmă că în opinia descoperitorului iniţial nu este vorba de una şi aceeaşi aşezare. Îi invit să vadă metru cu metru terenul, aşa cum am făcut noi în ultimii 10 ani, şi să găsească o nouă aşezare în structura culturală propusă iniţial: Ciută 2005, p. 151.

[3] Cristian Roman (Muzeul „Castelul Corvinilor” Hunedoara): Luca et alii 2000, p. 40; 2000 b, p. 7.

[4] Colectivul de cercetare este alcătuit din Sabin Adrian Luca (Universitatea „Lucian Blaga” din Sibiu), responsabil de şantier şi Adrian Georgescu (Muzeul Naţional Brukenthal Sibiu), membru. Din anul 2001 s-a alăturat acestui colectiv Andrei Gonciar (Universitatea Ottawa – Canada), iar din anul 2003 Dragoş Diaconescu (Muzeul „Castelul Corvineştilor”) şi Cosmin Suciu (Universitatea „Lucian Blaga” din Sibiu).

[5] Luca et alii 1998; 1999; 2000 a; 2001.

[6] Luca et alii 2002.

[7] Finály 1889, p. 305-320; Horedt 1986, p. 26 sqq.; Kiss 1987, p. 193-207; Kiss 1991, p. 115-128; Kiss 1995, 305-318; Opreanu 2003, p. 172 sqq.

[8] Opreanu 2003, p. 172 sqq; vezi şi studiul din acest volum aparţinând aceluiaşi autor.

[9] Bârzu 1991, p. 211-214; Bârzu 1994-1995, p. 239-295.

[10] Horedt 1979.

[11] Popa et alii 2004, p. 207-216.

[12] Crişan - Opreanu 1991, p. 113-126.

[13] Bârzu 1991, abb. 3, 3-4, abb. 6, 1a-b

[14] Gaiu 1996, p. 117, fig. 2, 24, p. 118, T30.

[15] Gaiu 1992, p. 124.

[16] Horedt 1986, p. 48.

<< TOP >> / Planul 1/ Planul 2/ Planul 3/ Planul 4 / Planul 5 / Figura 1/ Figura 2/ Figura 3/ Figura 4 / Note Bibliografice/ Bibliografie

BIBLIOGRAFIE

MCA

- Materiale şi cercetări arheologice , Bucureşti

Bârzu 1991

Bârzu, L., Gepidische Funde Von Bratei , În: Dacia, N.S., XXXV, 1991

Bârzu 1994-1995

Bârzu, L., La station n ° 1de Bratei, dép. de Sibiu (IVe –VIIe siècles), în Dacia N. S., XXXVIII-XXXIX, 1994-1995

Branga 1993

Villa rusticade la Miercurea Sibiului, jud. Sibiu , în MCA 17 (1993, 2), p. 311-314.

Ciută 2005

Ciută M., Începuturile neoliticului timpuriu în spaţiul intracarpatic transilvănean . Alba Iulia, 2005.

Crişan – Oprean 1991

Crişan, I. H., Opreanu, C., Un mormânt din secolul V e. n. de la Fântânele, în EN, I, 1991

Finály 1889

H. Finály, Az apahidai lelet, în ArchErt, 9, 1889

Gaiu 1992

Gaiu, C., La cimitire gepide de Bistriţa, în: Dacia, N.S., XXXVI, 1992.

Horedt 1979

Horedt, K., Moreşti. Grabungen in einer vor- und frühgeschichtlichen Siedlung in Siebenbürgen , Bukarest, 1979

Horedt 1986

Horedt, K., Siebenb ürgen im Frühmittelalter , Bonn, 1986

Kiss 1987

A. Kiss, Über eine Insigne des Gepiden-Königs Omharus von Apahida (Siebenbürgen), în FolArch, XXXVIII, 1987

Kiss 199 1

A. Kiss, Die “barbarischen” Könige des 4-7 Jahrhunderts in Karpatenbecken als Verbündeten des Römische Reiches, în Communicationes Archaeologiae Hungariae, 1991

Kiss 1995

A. Kiss, Die Werkstätte des Gepidenkönigs Omharus von Apahida (Siebenbürgen), în ActaArchHung, 47, 1995

Luca et alii 1998

Luca S.A., Georgescu A., ş.a., Miercurea Sibiului-Petriş, în CCA, 1998, p. 44.

Luca et alii 1999

Luca S.A., Georgescu A., ş.a., Miercurea Sibiului-Petriş , în CCA , 1999, p. 64.

Luca et alii 2000

Luca S.A., Ciugudean H., Roman C., Dragotă A., Faza timpurie a culturii Vinča în Transilvania. Repere ale orizontului cronologic şi cultural, în Angustia, 5, 2000, p. 37-72.

Luca et alii 2000a

Luca S.A., Georgescu A., Spânu A.L., Miercurea Sibiului-Petriş , în CCA , 2000, p. 86.

Luca et alii 2001

Luca S. A., Georgescu A., Suciu C., Miercurea Sibiului-Petriş , în CCA , 2001, p. 143.

Luca et alii 2002

Luca S. A., Georgescu A., Gonciar A., Batiuk S., Suciu C., Miercurea Sibiului-Petriş , în CCA , 2002, p. 204.

Luca et alii 2003

Luca, S. A., Georgescu A., Diaconescu, D., Suciu, C., Miercurea Sibiului-Petriş , în CCA , 2003, p. 200..

Luca et alii 2004

Luca, S. A., Georgescu A., Diaconescu, D., Suciu, C., Miercurea Sibiului-Petriş , în CCA , 2004.

Oprean 2003

Oprean, C. H., Transilvania la sfârşitul antichităţii şi în perioada migraţiilor, Cluj-Napoca, 2003.

Paul 1992

– Cultura Petreşti , Bucureşti, 1992.

Popa et alii 2004

Popa, I. C., Mihai, P., Bounegru, G., Raport asupra săpăturii de salvare de la Alba Iulia – Bdul Horea nr. 22 , în: PA , IV, 2004.

<< TOP >> / Planul 1/ Planul 2/ Planul 3/ Planul 4 / Planul 5 / Figura 1/ Figura 2/ Figura 3/ Figura 4 / Note Bibliografice/ Bibliografie

 Volum finanţat de Departamentul pentru Relaţii Interetnice din cadrul Guvernului României

Simpozioane
Statistici site
Legături
Contact
ARHEOLOGIA DIN TRANSILVANIA

webmaster: Cosmin Suciu, e-mail to: cos_suciu@yahoo.com